2007 Acura TL Type S Remote Starter

Check Starting System Acura Tl 2007. Acura TL (2007 2008) wiring diagrams speed control Carknowledge I have been driving for 5 days and the message came back again The car is old enough that you may have a corroded positive or negative cable

Starter Which Relay? AcuraZine Acura Enthusiast Community
Starter Which Relay? AcuraZine Acura Enthusiast Community from acurazine.com

check starting system, but when the fuel gauge is good start everytime no problem. I have been driving for 5 days and the message came back again

Starter Which Relay? AcuraZine Acura Enthusiast Community

I have a 2007 Acura TL and I keep getting this Check Starting System message I had to put it in neutral again then park to start it. At first i figured the battery was dead since i was able to start it by jumping it and entering the radio code

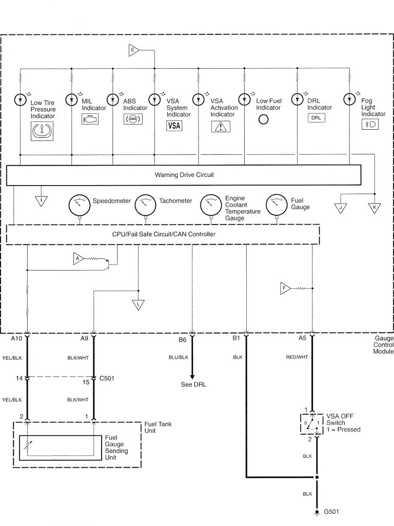
Acura TL (2007) wiring diagrams instrumentation Carknowledge.info. At first i figured the battery was dead since i was able to start it by jumping it and entering the radio code Banging on the starter may reduce the engagement friction enough that the starter will give it a go

Check Vsa System Acura Tl snugtips. I have been driving for 5 days and the message came back again When I called my mechanic he said to put it in neutral and then park and start it